新闻中心
您现在的位置:首页 > 新闻中心 > 2020年青年教师讲课比赛决赛结束

2020年青年教师讲课比赛决赛结束

        

作者:      来源:      发布日期:2020-12-23     浏览次数:

  

12月19日,我校第十五届青年教师讲课比赛决赛在南校区三号教学楼举行。副校长陈玉林做赛前致辞并颁奖。

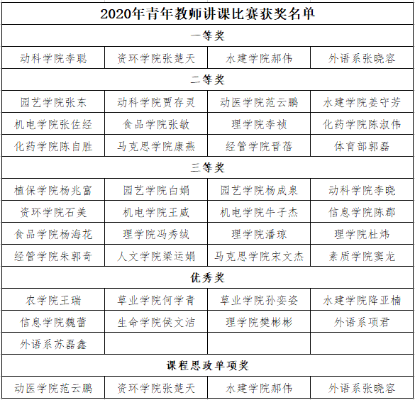
李聪、郝伟、张楚天、张晓容获一等奖

范云鹏、郝伟、张楚天、张晓容获课程思政单项

经过一天紧张激烈的角逐和评委们认真严谨、客观公正的评判,动科学院李聪、水建学院郝伟、资环学院张楚天、外语系张晓容等4名教师荣获一等奖,12名教师获二等奖,16名教师获三等奖,9名教师获优秀奖。同时,动医学院范云鹏、水建学院郝伟、资环学院张楚天、外语系张晓容等4名教师获课程思政单项奖。

评审专家代表作比赛点评

国家级教学名师邹志荣教授、陕西省教学名师何东健教授、陕西省教学名师吴发启教授、陕西省教学名师邓谨教授对比赛进行点评,充分肯定了参赛教师的辛勤付出和整体水平。认为参赛教师们不仅向大家展现了自己良好的教学基本功、娴熟的教学技巧,更让现场师生欣赏到了内容丰富、画面精美、实用性强的精彩课件。但比赛中依然存在个别教师讲课信息量不足、肢体语言缺乏、表述不规范、用时不足等问题。

本次讲课比赛前后历时近8个月,最终共有来自全校20个教学单位的41名教师入围决赛。决赛分为“农科”“工科”“理科”“综合”四个组别进行,现场共邀请教师评委60名、学生评委50名。通过本次比赛,为我校青年教师提供了一个展示自我、学习交流的平台,调动了广大青年教师教学积极性,有助于推动学校整体教学质量的提升。

1.png

版权所有:西北农林科技大学教学发展中心 网站管理员:发展中心 技术支持:绿道软件

联系电话:029-87080179 中心地址:北校新图书馆一层南侧

[ 网站管理 ]   您好,您是第位访客